Impara a gestire il tuo tempo o sarà lui a gestire te: Guida in 4 passi.

Il tempo è come l’acqua: scorre sempre nella sua direzione.La vera domanda è: vuoi lasciarti trascinare dalla corrente o costruire la tua barca e decidere tu dove andare?

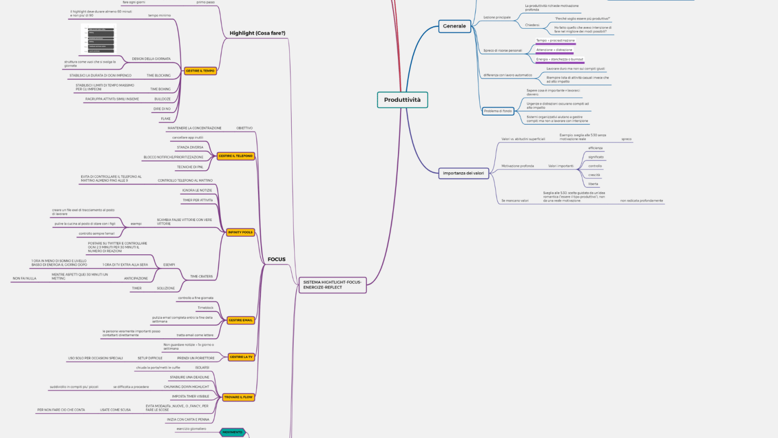
 Produttività: cosa significa davvero essere produttivi nella vita

Cos’è la produttività e cosa significa essere produttivi davvero? Scopri la differenza tra efficienza, efficacia e intenzionalità.

3 strategie di PNL per creare obiettivi raggiungibili

Well Formed Outcomes, Walt Disney Strategy e E&E.T Patter. 3 strategie della PNL per aiutarti a creare i tuoi obiettivi.

Perché non raggiungi i tuoi obiettivi? 6 motivi

6 motivi che ti impediscono di raggiungere i tuoi obiettivi: dalla mancanza di specificità al fallimento del superamento del controllo ecologico.

Creare obiettivi raggiungibili con il Well Formed Outcomes

Well Formed Outcomes è una tecnica per creare obiettivi raggiungibili e piani d’azione attuabili creata da Richard Bandler e John Grinder.

Cos’è il sequitur del risultato

Il sequitur del risultato è una tecnica della PNL che serve ad aumentare la motivazione nei confronti del raggiungimento di un certo risultato.

Ti Fai le Domande Giuste Quando Studi? 11 domande sul metodo di studio.

Meglio studiare da solo o in gruppo? Serve pagare per un corso o un libro sul metodo di studio? Appunti a mano o digitali?

Cos’è il ricalco futuro nella PNL?

Il ricalco futuro è una tecnica utilizzata in PNL che serve a verificare l’efficacia del lavoro psicologico svolto.

Migliorare la giornata con End of The Day Pattern

Strategia che utilizza la forza del feedback, immaginazione, priming e della proiezione per generare nuovi comportamenti produttivi e più affini ai propri obiettivi.

4 tecniche che utilizzano i sistemi rappresentazionali

Sovrapposizione, trasformazione, corrispettivo sensoriale e concordanza dei predicati. Tecniche utilizzate nella PNL.